ISSI CG5321A-CNE3
Manufacturer:
ISSI
Mfr. Part #:
CG5321A-CNE3
Package:
DRQFN-164
Customer #:
Key Attributes:
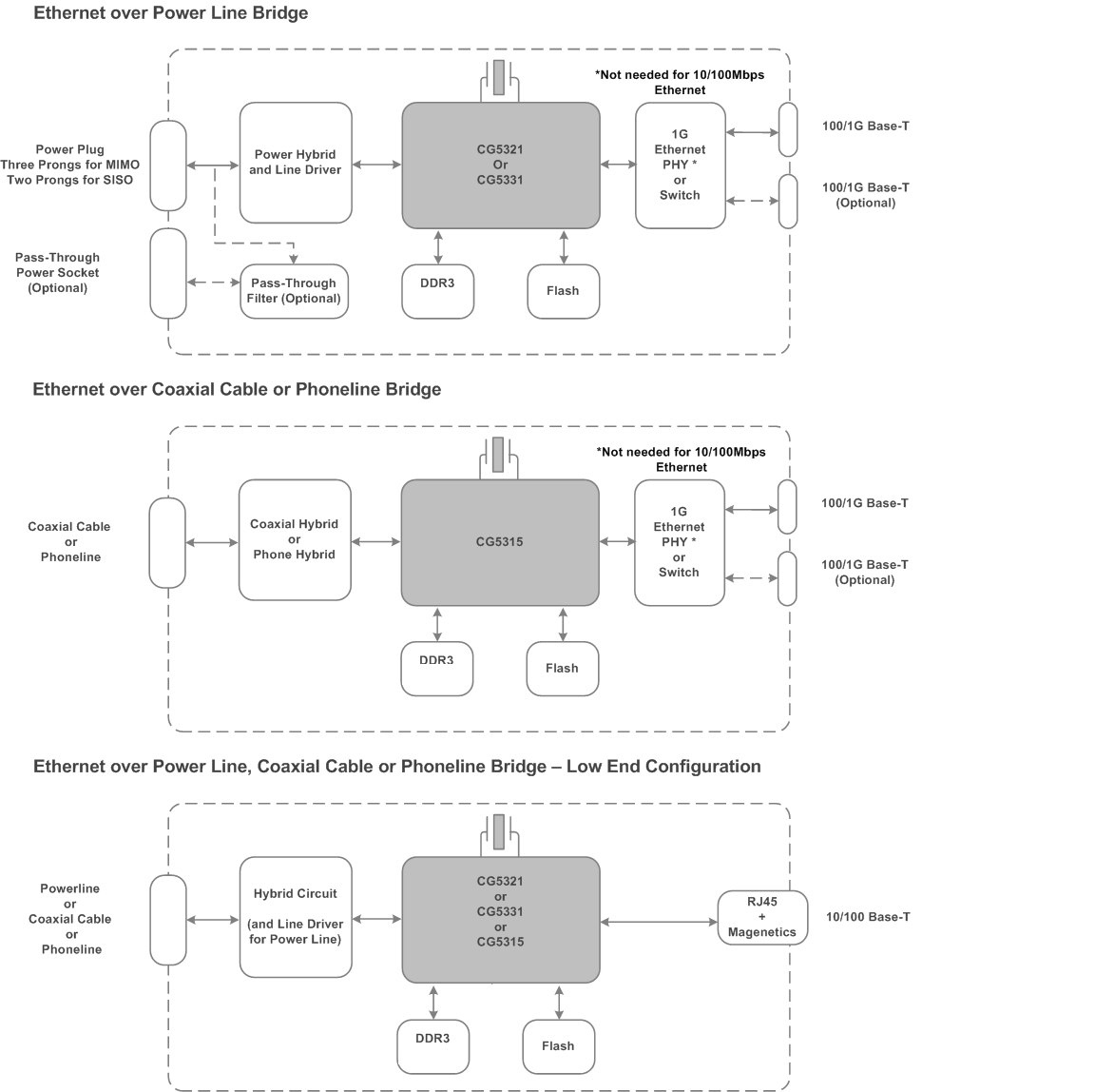
CG5321 - G.HN TRANSCEIVER FOR POWERLINE MIMO AND SISO
Description:
1Gbps DRQFN-164 Specialized ICs RoHS
Datasheet:
ISSI CG5321A-CNE3
Products Specifications
Manufacturer:
Package:
DRQFN-164
Data Rate:
1Gbps
Operating Temperature:
-40℃~+85℃
Additional Information
| Type | Details |
|---|---|
| Minimum | 1 |
| Multiple | 1 |
| Standard Packaging | 152 |
| Sales Unit | Piece |
Compliance & Export Codes
| Type | Details |
|---|---|
| RoHS |
|
| ECCN | 5A992 |
| CNHTS | 8542399000 |
| USHTS | 8542390001 |
| TARIC | 8542399000 |
| CAHTS | 8542390000 |
| BRHTS | 85423999 |
| INHTS | 85423900 |
| MXHTS | 8542.39.99 |
About Product
Get Best Price
Inquiry
Negotiate
Payment
Shipping
ISSI
4132 Products
Integrated Silicon Solution, Inc. (ISSI) designs, and develops high performance integrated circuits for digital consumer electronics, networking, mobile communications, and automotive electronics.
Recommended Products